未登录~
会员登录
中文
English
导航菜单
首页
关于联盟
联盟简介
联盟章程
加入联盟
联盟新闻
联系我们
会员动态
会员新闻
会员列表
会员风采
专家风采
联盟会议
会议新闻
会议回顾
会议报名
标准&人才库
标准动态
标准列表
人才库
行业资讯
新闻动态
论文分享
专家访谈
知识探索
项目申报
会员专区
独家资讯
会议回放
行业分析
会员登录
标准列表
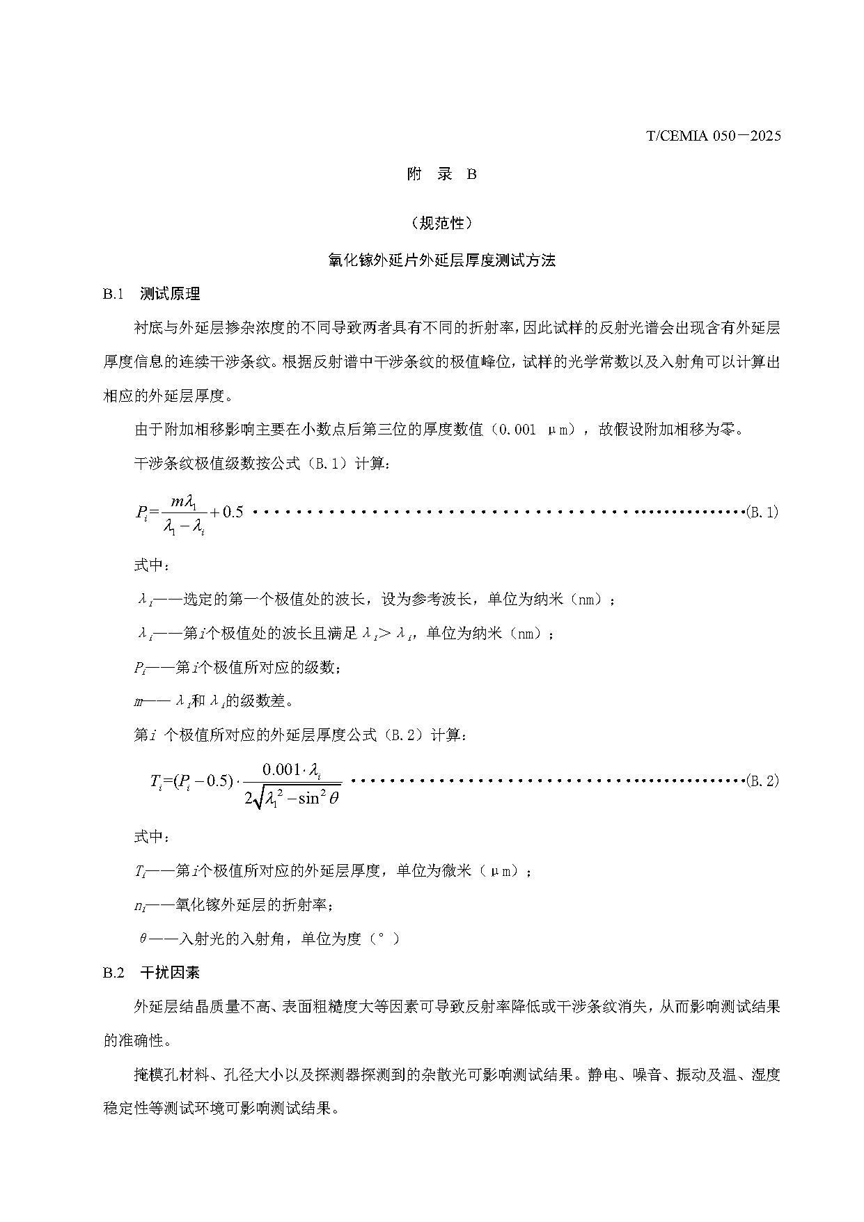
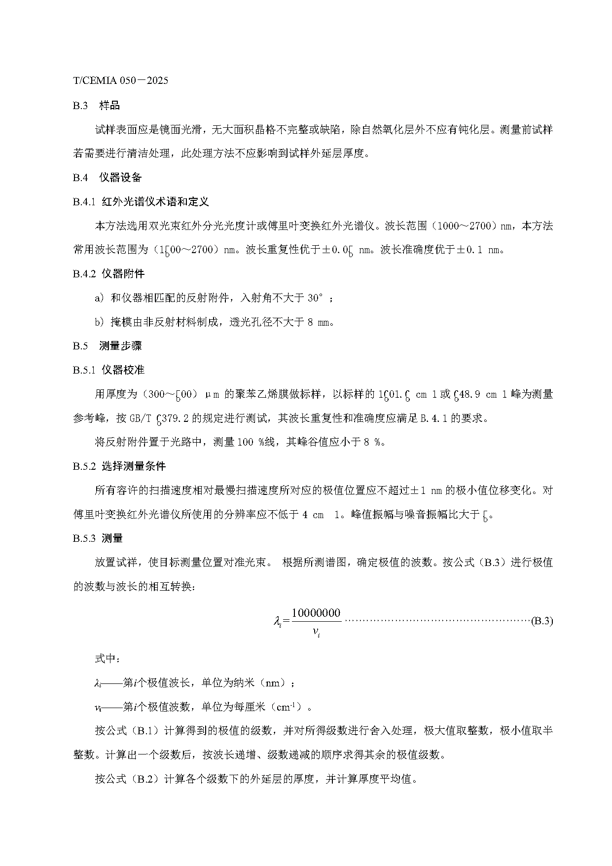
【团体标准】β相氧化镓同质外延片
日期:2025-12-24
阅读:85
右键放大可浏览高清图片
公众号
会议
会议回顾
商务合作
联系我们
返回顶部