【会员论文】南邮唐为华教授联合内蒙古大学及山西工程技术学院团队:基于有机-无机范德瓦尔斯异质结的自供电日盲光电探测及其单像素点光学成像
日期:2026-04-08阅读:97
由南京邮电大学唐为华教授、李山副教授、内蒙古大学刘增研究员、山西工程技术学院的研究团队在学术期刊《物理学报》发布了一篇名为Self-powered solar-blind photodetector and single-pixel optical imaging based on organic-inorganic van der Waals heterojunctions(基于有机-无机范德瓦尔斯异质结的自供电日盲光电探测及其单像素点光学成像)的文章。
背景
日盲紫外光电探测器工作于 200–280 nm 日盲紫外波段,受大气层对该波段光的阻挡作用,具备抗干扰、高精准的探测能力,是军事、航空、环境监测、电力设备局部放电检测、民用火灾预警等领域的核心器件。半导体禁带宽度决定光响应波长区间,超宽禁带半导体 β-Ga₂O₃(氧化镓)禁带宽度为 4.4–5.2 eV,是天然的日盲光探测材料,还兼具高临界击穿场强、化学与热稳定性优异、抗辐射抗氧化、制备成本低等优势。单一 Ga₂O₃ 材料存在探测功能局限,构建异质结可通过界面载流子非平衡扩散形成内建电场,实现无外部偏压的自供电探测,解决传统器件依赖外部电源、能耗高的瓶颈,适配安防、深空探测、便携可穿戴设备等场景。传统阵列式日盲成像器件对元器件性能一致性要求高、成本高,单像素成像仅靠单个像素结合扫描与数据处理实现成像,无像素串扰、分辨率可调、成本更低。该团队结合 β-Ga₂O₃ 与 P 型导电聚合物 PEDOT:PSS(聚 3,4-乙烯二氧噻吩/聚苯乙烯磺酸盐),构建有机-无机异质结,探究其自供电日盲探测与单像素成像性能。
主要内容
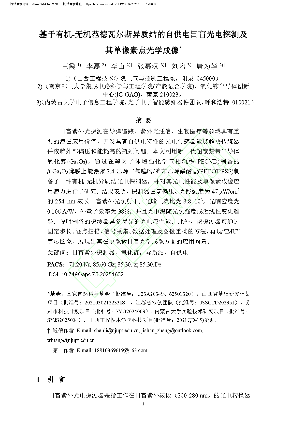
日盲紫外光探测在导弹追踪、紫外光通信、生物医疗等领域具有重要潜在应用价值,研发自供电型光电传感器可解决传统器件依赖外部偏压、能耗高的瓶颈。该团队采用等离子体增强化学气相沉积(PECVD)制备 β-Ga₂O₃ 薄膜,在其表面旋涂 PEDOT:PSS 构建有机-无机异质结光电探测器,研究其光电性能与单像素成像应用潜力。结果显示,零偏压下,经 47 μW/cm² 的 254 nm 日盲紫外光照射,器件光暗电流比达 8.8×10³,光响应度为 0.106 A/W,外量子效率为 38%,光电流随光照强度呈近线性变化,具备优异光响应性能。该探测器通过固定步长逐点扫描、信号采集、数据处理与图像重构,成功再现“IMU”字母图像,展现出单像素日盲光学成像的应用前景。
创新点
1.材料体系创新:该团队首次将 PEDOT:PSS 与 β-Ga₂O₃ 结合,构建有机-无机范德瓦尔斯异质结,突破单像素成像传统材料局限。
2.自供电性能优异:零偏压下实现高效日盲紫外探测,光暗电流比达 8.8×10³,暗电流低至 10⁻¹² A 量级,噪声小、弱光探测能力强。
3.光电参数表现突出:254 nm 日盲光照下,光响应度为 0.106 A/W,外量子效率为 38%,光电流与光照强度呈良好线性关系。
4.单像素成像落地:通过固定步长逐点扫描技术,成功实现“IMU”图案日盲紫外成像,成像清晰、还原度高。
5.制备与应用优势:采用 PECVD 与旋涂工艺,制备简单、成本低廉;器件无阵列串扰,分辨率可调,适配特殊成像场景。
总结
该团队成功制备可自供电工作的有机-无机范德瓦尔斯异质结日盲光电传感器,±5 V 偏压内暗电流<10⁻¹¹ A,噪声低,弱光探测与灵敏度表现优异;254 nm 紫外光下,光电流与光强呈良好线性关系。零偏压自供电状态下,器件光暗电流比、光响应度、外量子效率均达优异水平,且正、反偏压下均可稳定工作。该传感器基于单像素成像原理,成功完成“IMU”图案日盲紫外成像,成像质量良好。该器件融合自供电节能与单像素成像结构简单的优势,具备成本低、结构简、器件小巧、节能环保、低噪声等特点,在传统传感器难以适配的场景中具有独特价值,为日盲紫外探测与单像素成像技术发展提供了新路径。
项目支持
该研究得到国家自然科学基金、山西省基础研究计划项目、江苏省双创团队、苏州市科技计划项目、内蒙古大学实验技术研究项目、山西工程技术学院科技项目的资助。

图1. β-Ga₂O₃ 薄膜物性:(a) 表面 SEM 照片;(b) AFM 图;(c) XRD 图谱;(d) 紫外-可见光吸收光谱,内插图为 Tauc 曲线图

图2. 异质结传感器:(a) 结构示意图;(b) 响应光谱图;(c) 在黑暗和不同光照条件下对数形式的 I-V 特性曲线;(d) 零偏压下,不同光照强度的 I-t 特性曲线;(e) 零偏压下,不同光照强度的光响应度和外量子效率;(f) 零偏压下,光电流随光照强度的变化规律

图3. PEDOT:PSS/β-Ga₂O₃ 异质结能带示意图:(a) 无光照;(b) 254 nm 光照

图4. 不同光照条件下:(a) 偏压为 -3 V 的 I-t 特性曲线;(b) 偏压为 -3 V 时,电流随光照强度的变化曲线;(c) 偏压为 3 V 的 I-t 特性曲线;(d) 偏压为 3 V 时,电流随光照强度变化曲线

图5. 光照为 173 μW/cm²:(a) 不同负偏压下的 I-t 特性曲线;(b) 不同正偏压下的 I-t 特性曲线;(c) 不同偏压下的响应度和外量子效率;(d) 不同偏压下的归一化探测度

图6. 日盲光电传感器成像:(a) 示意图;(b) 成像系统获得的实物图像
DOI:
10.7498/aps.75.20251632















