Not Logged In~
Member Login
中文
English
Navigation Menu
Home Page
About The Alliance
Introduction
Constitution
Join Us
Alliance News
Contact Us
Member Dynamic
Member News
Member List
Member Intro
Specialist Intro
Alliance Conference
Conference News
Conference Review
Conference Registration
Patents&Standards&
Talent Pool
Patents
Standards News
Talent Pool
Industry Information
News Trends
Paper
Expert Interview
Discover
Member Zone
Exclusive Information
Conference Replay
Industry Analysis
Member Sign In
News Trends
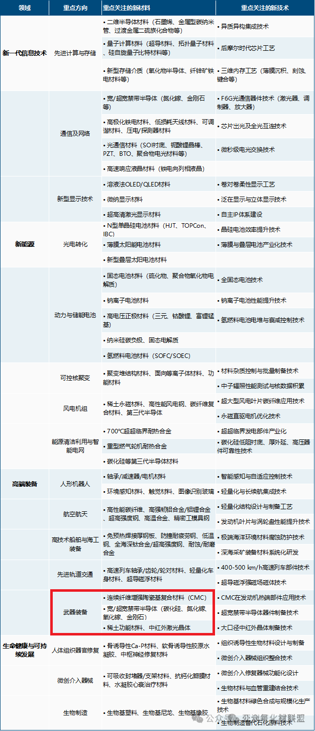
【Domestic News】Academician’s Report Insights: What Are the Key Tasks for Semiconductor New Materials Toward 2035 of China?
日期:2026-01-08
阅读:549
Instruction
Official Account
Cooperation
Top